首页
资讯动态
艺术创作
剧院新闻
演出信息
群星闪耀
明星人才
音乐剧演员
舞蹈演员
歌剧演员
艺术生产人才
舞美人才
艺术生产
经典剧目
新创剧目
综艺晚会
经典节目
艺术培训
名师介绍
招生简章
新闻资讯
关于我们
2019-08-06
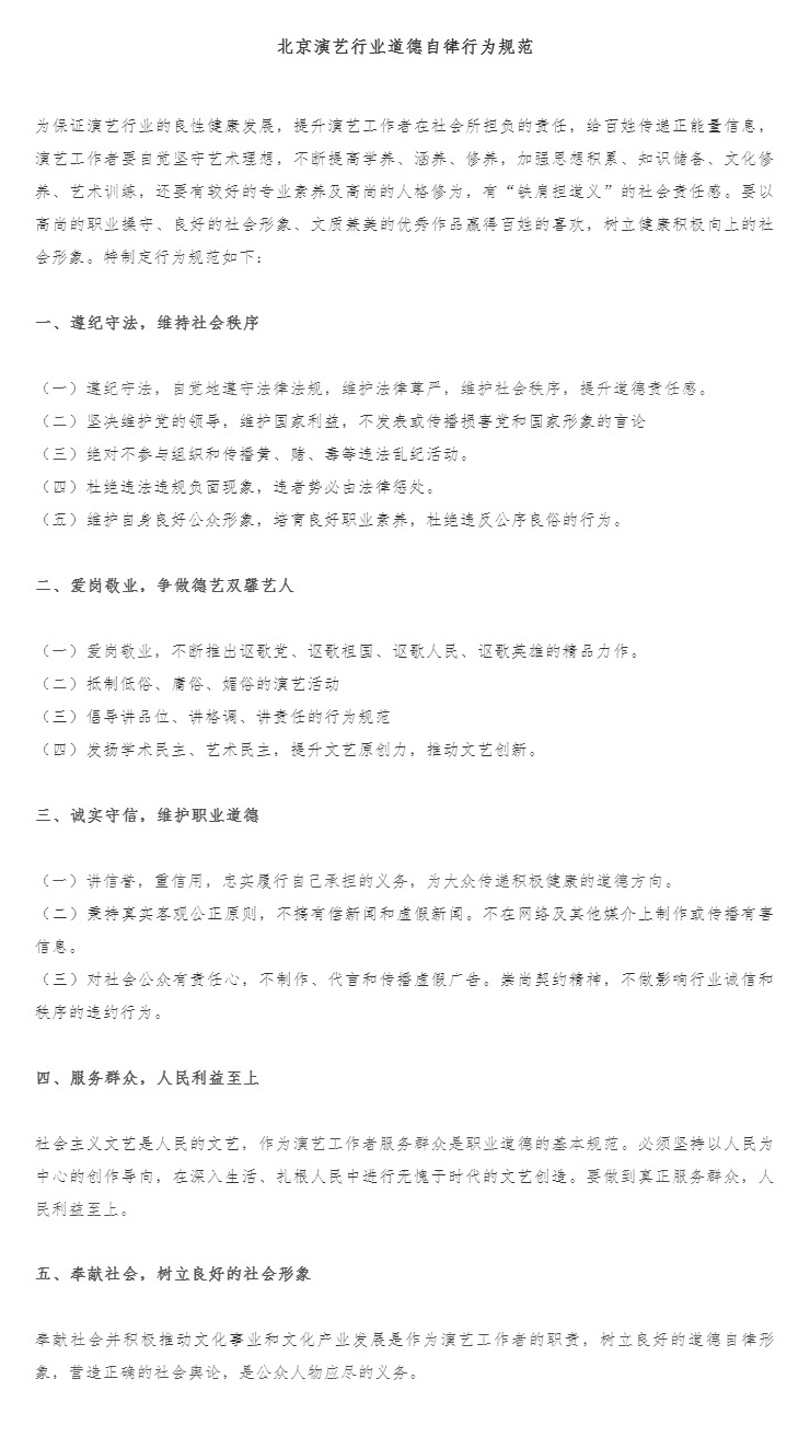
公告 |“北京演艺界慎独自律”承诺书,附(北京演艺行业道德自律行为规范)